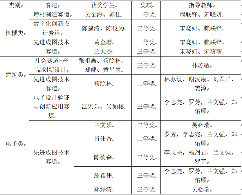
7月28日,第十八届“高教杯”全国大学生先进成图技术与产品信息建模创新大赛总决赛在太原理工大学圆满落幕。本届国赛吸引了包括“双一流”高校在内的1001所院校15500余人参加。best365官网best365中国官方网站和信息工程学院学子参与了机械类、建筑类、电子类三个类别的竞赛。经过激烈角逐,参赛学生荣获国家一等奖2项、二等奖3项、三等奖7项。
作为工程图学领域的顶级赛事,全国大学生先进成图技术与产品信息建模创新大赛凭借其庞大的赛事规模、广泛的参赛人群及高水平的竞技水准,被誉为 “图学界的奥林匹克”,是国内最具影响力的大学生赛事之一。本届大赛覆盖机械、建筑、道桥、水利、电子五大专业领域,以深化卓越工程师教育改革为核心目标,聚焦基础学科拔尖学生培养,致力于造就一批拔尖创新人才。同时,赛事通过集中展示各高校在创新成图载体方面的教学成果,为数字化成图技术创新教育构建了一个高效的交流与展示平台,推动相关领域教育教学水平的持续提升。
best365官网历来高度重视学生专业技能竞赛工作,将比赛融入专业教学常态,不断完善培养机制,倡导通过各类学科竞赛实现“以赛促学、以赛促教、以赛促创”的目标。学校将以此次获奖为契机,继续深化产教融合,提高专业建设水平,提升人才培养质量,推动专业高质量发展。

图1 主会场参赛师生合影
第十八届全国大学生先进成图技术与产品信息建模创新大赛国赛获奖名单
